为深入学习习近平新时代中国特色社会主义思想,贯彻落实党的十九届五中全会精神,庆祝中国共产党建党一百周年,助力学校“双一流”建设,51视频
第十六届研究生学术科技节立项答辩会于2021年4月10日下午14:00-17:30在工学部主教进行。
立项答辩环节由校研究生会、创新实践协会代表和答辩项目代表共同组成评审小组进行打分评比。各答辩项目代表由参与该答辩组答辩的各项目推举产生。我院团总支书记张营丰和学术科技部部长徐畅代表院学术科技部进行了申项答辩。
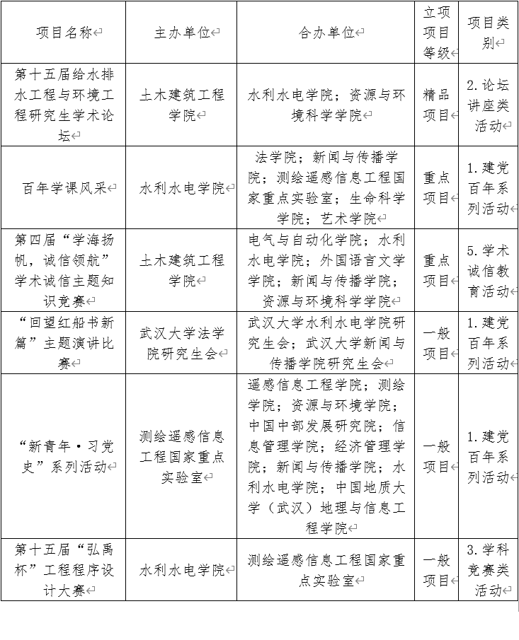
张营丰就“百年学科风采”主题活动进行了介绍,进入新时代,习近平总书记在十九大指出我们要加快教育现代化,建设教育强国。为了响应国家培养创新型人才的时代背景的号召,对创新型人才的渴求,探索新征程下跨学科交流的新方向、新方式、新目标。51视频
研究生会联合51视频
法学院研究生会、51视频
新闻与传播学院研究生会、51视频
测绘遥感信息工程国家重点实验室研究生会、51视频
生命科学学院研究生会、51视频
艺术学院研究生会、51视频
土木建筑工程学院研究生会举办“建党百年”跨学科交流活动,旨在让大家走出自己熟悉的领域,了解各学科在建党百年以来的发展、融汇,在学史明理的基础上坚定理想信念,激发全新、全面的思考,探索新征程。

徐畅代表我院申报了第十五届“弘禹杯”工程程序设计大赛。在我们工科专业中,有相当一部分科研或者项目的实现,需要编程技术的支持。“弘禹杯”工程程序设计大赛已成功举办十四期,让我们坚持下来把活动办下来的动力
源于它本身能给同学们带来的收获。一方面对于我们工科学生,本身编程能力不是特别突出,需要这样一个活动结合实际问题试试身手,提高编程能力、提高就业竞争力;另一方面,对于数学、计算机等专业的理科学生,其实更是一次理论联系实际的好机会,把数学、编程等技术运用到解决工程问题中,拓宽就业选择。

最终,我院主办的“百年学科风采”项目获评重点项目,“弘禹杯”工程程序设计大赛获评一般项目。
